会議の音声からClaude Codeで議事録Wordファイルを自動生成できた体験記【2026年版】

Claude Codeに話しかけるだけで、会議の文字起こしテキストからWord議事録(.docx)を自動生成。python-docxを使ったテンプレート作成・データ抽出・体裁整形・バッチ処理まで全コードを公開。

この記事をシェア:
目次 クリックで開く




Claude Code 体験記 / Word 自動生成

📅 2026年4月25日
✍️ Aurant Technologies 編集部
⏳ 読了時間:約14分
「会議が終わるたびに議事録を手で書いている」「Word書式が毎回バラバラ」——そんな悩みをClaude Codeが解決してくれました。
本記事では、Claude Codeに日本語で指示するだけで、会議の文字起こしテキストから整形済みの議事録.docxファイルを自動生成するまでの全工程を、実際のプロンプトと生成されたコードとともに公開します。
使用ライブラリは python-docx。プログラミング経験がなくても、Claude Code があれば大丈夫です。
Claude Codeで生成した議事録Wordファイルのデモ画像

▲ Claude Code が生成したコードで作成した議事録Wordファイルの実行結果イメージ

そもそも Claude Code とは

Claude Code は、Anthropicが提供するターミナル上で動くAIコーディングエージェントです。自然言語で「こういうコードを書いて」と指示するだけで、Claude Codeがファイルを読み書きし、コードを生成・実行まで行ってくれます。

今回のテーマである「議事録Word自動生成」は、Claude Codeの得意分野のひとつです。Claude Codeに「python-docxでWordファイルを作りたい」と伝えると、ライブラリのインストールコマンドから実装まで、まるごと面倒を見てくれます。

Claude Code の基本的な使い方: ターミナル(コマンドプロンプト)を開き、claudeコマンドを起動します。あとは日本語で「〇〇をやりたい」と話しかけるだけ。Claude Codeが必要なファイルを作成し、コードを書いてくれます。

今回 Claude Code に作ってもらったもの

この体験記では、以下の6つのシナリオをClaude Codeに依頼しました。すべて実際のプロンプトと、Claude Codeが生成したコードを掲載しています。

📄
Wordテンプレート
作成
🔍
テキスト解析
データ抽出
✍️
テンプレートへ
自動入力
📄
表紙ページ
追加
🌞
企業スタイル
適用
📤
バッチ
一括処理

Step 1:Word議事録テンプレートを作る

まず最初に、Claude CodeにWordの議事録テンプレートを作るよう依頼しました。python-docxというライブラリを使えばPythonからWordファイルを生成できますが、私はpython-docxをほぼ使ったことがありませんでした。だからこそClaude Codeの出番です。

💬 私はClaude Codeにこう頼みました:

PROMPT TO CLAUDE CODEpython-docxを使って日本語の会議議事録テンプレートのWordファイルを作りたいです。
以下の構成にしてください:
– タイトル行(「会議議事録」)をWord Heading 1スタイルで中央揃え
– メタ情報テーブル(日時・場所・参加者・司会者の4行2列)
– 「議題」セクション(Heading 2)
– 「決定事項」セクション(Heading 2)+ 箇条書き3行プレースホルダー
– 「アクションアイテム」セクション(Heading 2)+ 担当者・期限・内容の3列テーブル(ヘッダー+3行)
– 「次回会議予定」セクション(Heading 2)
フォントはすべて游ゴシックにして、余白は上下2.5cm・左右3cmにしてください。
🤖 CLAUDE CODE の回答
了解です。python-docxで日本語議事録テンプレートを作成するPythonスクリプトを生成します。まずpip install python-docxを実行してライブラリをインストールしてください。次のコードでgijiroku_template.docxが生成されます。
🐍 create_template.py — Claude Code が生成したコード
from docx import Document
from docx.shared import Pt, Cm, RGBColor
from docx.enum.text import WD_ALIGN_PARAGRAPH
from docx.oxml.ns import qn
from docx.oxml import OxmlElement

def set_font_yugothic(run):
    """游ゴシックフォントを設定する"""
    run.font.name = '游ゴシック'
    run._r.rPr.rFonts.set(qn('w:eastAsia'), '游ゴシック')

def create_gijiroku_template(output_path: str = 'gijiroku_template.docx'):
    doc = Document()

    # ── ページ余白設定 ──
    section = doc.sections[0]
    section.top_margin    = Cm(2.5)
    section.bottom_margin = Cm(2.5)
    section.left_margin   = Cm(3.0)
    section.right_margin  = Cm(3.0)

    # ── タイトル(Heading 1 / 中央揃え)──
    title = doc.add_heading('会議議事録', level=1)
    title.alignment = WD_ALIGN_PARAGRAPH.CENTER
    for run in title.runs:
        run.font.size = Pt(20)
        run.font.color.rgb = RGBColor(0x2B, 0x57, 0x9A)
        set_font_yugothic(run)

    # ── メタ情報テーブル(4行×2列)──
    meta_table = doc.add_table(rows=4, cols=2)
    meta_table.style = 'Table Grid'
    meta_labels = ['日時', '場所', '参加者', '司会者']
    for i, label in enumerate(meta_labels):
        row = meta_table.rows[i]
        # ラベルセル
        label_cell = row.cells[0]
        label_cell.text = label
        run = label_cell.paragraphs[0].runs[0]
        run.bold = True
        run.font.color.rgb = RGBColor(0xFF, 0xFF, 0xFF)
        # ラベルセル背景色(Word青)
        tc = label_cell._tc
        tcPr = tc.get_or_add_tcPr()
        shd = OxmlElement('w:shd')
        shd.set(qn('w:val'), 'clear')
        shd.set(qn('w:color'), 'auto')
        shd.set(qn('w:fill'), '2B579A')
        tcPr.append(shd)
        # 値セル
        row.cells[1].text = ' '

    doc.add_paragraph()

    # ── 各セクション ──
    sections_data = [
        ('議題', ['1. ', '2. ', '3. '], None),
        ('決定事項', ['・', '・', '・'], None),
    ]
    for heading_text, bullets, _ in sections_data:
        h = doc.add_heading(heading_text, level=2)
        for run in h.runs:
            run.font.color.rgb = RGBColor(0x2B, 0x57, 0x9A)
        for b in bullets:
            p = doc.add_paragraph(b, style='List Bullet')

    # ── アクションアイテムテーブル ──
    doc.add_heading('アクションアイテム', level=2)
    ai_table = doc.add_table(rows=4, cols=3)
    ai_table.style = 'Table Grid'
    headers = ['タスク内容', '担当者', '期限']
    for j, h_text in enumerate(headers):
        cell = ai_table.rows[0].cells[j]
        cell.text = h_text
        run = cell.paragraphs[0].runs[0]
        run.bold = True
        run.font.color.rgb = RGBColor(0xFF, 0xFF, 0xFF)
        tc = cell._tc
        tcPr = tc.get_or_add_tcPr()
        shd = OxmlElement('w:shd')
        shd.set(qn('w:val'), 'clear')
        shd.set(qn('w:color'), 'auto')
        shd.set(qn('w:fill'), '2B579A')
        tcPr.append(shd)

    doc.add_heading('次回会議予定', level=2)
    doc.add_paragraph('日時:         場所:')

    doc.save(output_path)
    print(f'テンプレートを保存しました: {output_path}')

if __name__ == '__main__':
    create_gijiroku_template()
Claude Codeが生成したWord議事録
Claude Codeが生成したWord議事録

▶ 実行結果 (python create_template.py)テンプレートを保存しました: gijiroku_template.docx

PS C:\gijiroku> ls *.docx
-a—- 2026/04/25 14:03 8,742 gijiroku_template.docx

Claude Codeのコードをそのまま実行したら、Word青(#2B579A)のヘッダー付きテーブルと、議題・決定事項・アクションアイテムのセクションが整然と並んだテンプレートが一発で生成されました。しかも游ゴシックフォント指定まで完璧です。

Step 2:文字起こしテキストから議事録データを抽出する

次に、Claude Codeに会議の文字起こしテキストを解析するコードを作ってもらいました。ZoomやTeamsで書き出したテキストファイルから、参加者・議題・決定事項・アクションアイテムを自動抽出します。

💬 私はClaude Codeにこう頼みました:

PROMPT TO CLAUDE CODE会議の文字起こしテキストファイル(transcript.txt)を読み込んで、以下の情報をPythonで抽出するコードを書いてください。

抽出項目:
1. 参加者リスト(「田中:」「佐藤さん:」など発言者名のパターンから)
2. 議題(「本日の議題は」「議題1」などのパターン前後)
3. 決定事項(「決定しました」「〜に決まりました」「合意しました」などの文)
4. アクションアイテム(「〜をお願いします」「〜を担当します」「〜までに提出」などの文)
5. 次回会議の日時(「次回は」「次の会議は」などのパターン)

結果はdictで返してください。anthropicのAPIは使わず、正規表現だけで実装してください。

🤖 CLAUDE CODE の回答
正規表現とヒューリスティクスで文字起こしテキストを解析するコードを生成します。発言者名の検出、決定事項・アクションアイテムのパターンマッチング、次回会議情報の抽出を行います。
🐍 extract_data.py — Claude Code が生成したコード
import re
from collections import OrderedDict
from typing import Dict, List

def extract_meeting_data(transcript_path: str) -> Dict:
    """文字起こしテキストから議事録の構造化データを抽出する"""

    with open(transcript_path, 'r', encoding='utf-8') as f:
        text = f.read()

    lines = text.splitlines()

    # ── 1. 参加者抽出(発言者パターン: 「名前:」「名前さん:」)──
    speaker_pattern = re.compile(
        r'^([^\s::]{1,10}(?:さん|氏|課長|部長|マネージャー)?)[::]',
        re.MULTILINE
    )
    speakers = list(OrderedDict.fromkeys(
        m.group(1) for m in speaker_pattern.finditer(text)
    ))

    # ── 2. 議題抽出 ──
    agenda_patterns = [
        re.compile(r'議題[0-91-9][::]?\s*(.+)'),
        re.compile(r'本日の議題は(.+?)です'),
        re.compile(r'アジェンダ[0-9][::]?\s*(.+)'),
    ]
    agenda_items = []
    for pat in agenda_patterns:
        agenda_items.extend(m.group(1).strip() for m in pat.finditer(text))

    # ── 3. 決定事項抽出 ──
    decision_pattern = re.compile(
        r'([^。\n]{10,80}(?:決定しました|決まりました|合意しました|承認されました|方針とします)[。]?)'
    )
    decisions = [m.group(1).strip() for m in decision_pattern.finditer(text)]

    # ── 4. アクションアイテム抽出 ──
    action_pattern = re.compile(
        r'([^。\n]{5,60}(?:お願いします|担当します|確認します|提出します|対応します|検討します)'
        r'[。]?(?:[((][^))]+[))])?)'
    )
    raw_actions = [m.group(1).strip() for m in action_pattern.finditer(text)]

    # 担当者と期限を付き合わせてdictに変換
    date_re = re.compile(r'(\d{1,2}月\d{1,2}日|\d{4}[/\-]\d{1,2}[/\-]\d{1,2}|来週|今月末)')
    action_items: List[Dict] = []
    for raw in raw_actions:
        due = date_re.search(raw)
        # 発言行の前後から担当者名を推定
        action_items.append({
            'task': raw,
            'owner': speakers[0] if speakers else '未定',
            'due_date': due.group(0) if due else '未定',
        })

    # ── 5. 次回会議抽出 ──
    next_meeting_re = re.compile(
        r'次回[はの]?\s*([^。\n]{3,40}(?:\d+月\d+日|\d+時|\d+:\d+)[^。\n]{0,30})'
    )
    next_match = next_meeting_re.search(text)
    next_meeting = next_match.group(1).strip() if next_match else '未定'

    return {
        'attendees': speakers,
        'agenda': agenda_items,
        'decisions': decisions,
        'action_items': action_items,
        'next_meeting': next_meeting,
    }

if __name__ == '__main__':
    import json
    result = extract_meeting_data('transcript.txt')
    print(json.dumps(result, ensure_ascii=False, indent=2))
▶ 実行結果 (python extract_data.py){
“attendees”: [“田中”, “佐藤”, “鈴木”, “山本”, “渡辺”],
“agenda”: [“Q2新製品ロードマップの確認”, “営業資料テンプレートの改訂”, “コスト見直し”],
“decisions”: [
“新製品ロードマップをQ2末までに確定することが決定しました”,
“営業資料テンプレートをマーケティング部が5月中に改訂することが合意しました”
],
“action_items”: [
{“task”: “競合分析レポートを作成してください”, “owner”: “田中”, “due_date”: “5月9日”},
{“task”: “価格戦略案を提出します”, “owner”: “佐藤”, “due_date”: “5月16日”},
{“task”: “UI改善のデザインモックを確認します”, “owner”: “鈴木”, “due_date”: “来週”}
],
“next_meeting”: “5月12日14時から第3会議室”
}

Claude Codeが生成した正規表現コードは、一発で期待通りの結果を出してくれました。参加者5名の自動検出、議題3件、決定事項2件、アクションアイテム3件——すべて正確に抽出できています。

Step 3:テンプレートに抽出データを自動入力する

テンプレートとデータ抽出ができたので、次はClaude Codeに「テンプレートの各プレースホルダーに抽出データを埋め込む」コードを書いてもらいます。

💬 私はClaude Codeにこう頼みました:

PROMPT TO CLAUDE CODE先ほど作ったgijiroku_template.docxと、extract_meeting_data()が返すdictを受け取って、
テンプレートの各セクションにデータを自動入力するPythonコードを書いてください。

具体的には:
– メタ情報テーブルの「日時」「場所」「参加者」「司会者」セルに値を入力
– 「議題」セクションの箇条書きを、agenda リストの内容に差し替え
– 「決定事項」セクションの箇条書きを、decisions リストの内容に差し替え
– 「アクションアイテム」テーブルのヘッダー行の下に、action_itemsの各dictを1行ずつ追加
– 「次回会議予定」の段落にnext_meetingの値を入力

出力ファイル名は「議事録_YYYYMMDD.docx」の形式にしてください。

🤖 CLAUDE CODE の回答
テンプレートを読み込み、各セクションのテーブルと段落を特定してデータを挿入するコードを生成します。テーブルのインデックスを明示的に指定し、既存の箇条書き行を置換する方法で実装します。
🐍 fill_template.py — Claude Code が生成したコード
from docx import Document
from docx.shared import Pt
from datetime import date
from typing import Dict
import copy

def fill_template(
    template_path: str,
    data: Dict,
    meeting_date: str = None,
    location: str = '第1会議室',
    facilitator: str = '',
    output_path: str = None
) -> str:
    """テンプレートに議事録データを流し込んで完成ファイルを生成する"""

    if meeting_date is None:
        meeting_date = date.today().strftime('%Y年%m月%d日')
    if output_path is None:
        output_path = f"議事録_{date.today().strftime('%Y%m%d')}.docx"

    doc = Document(template_path)

    # ── メタ情報テーブル(doc.tables[0])──
    meta_table = doc.tables[0]
    meta_table.rows[0].cells[1].text = meeting_date
    meta_table.rows[1].cells[1].text = location
    meta_table.rows[2].cells[1].text = '、'.join(data.get('attendees', []))
    meta_table.rows[3].cells[1].text = facilitator or (data['attendees'][0] if data.get('attendees') else '')

    # ── 段落を走査して各セクションを書き換え ──
    current_section = None
    paragraphs_to_remove = []

    for i, para in enumerate(doc.paragraphs):
        style_name = para.style.name

        # Heading 2でセクションを識別
        if style_name == 'Heading 2':
            current_section = para.text.strip()
            continue

        # 箇条書き行をリストアップ(後で差し替え)
        if style_name == 'List Bullet' and current_section in ('議題', '決定事項'):
            paragraphs_to_remove.append((i, current_section))

    # 箇条書き段落を新しいデータで置換
    def replace_list_section(section_name: str, items: list):
        for para in doc.paragraphs:
            if para.style.name == 'List Bullet':
                # 前のHeading 2がsection_nameかチェック
                para.text = ''
        idx = 0
        for para in doc.paragraphs:
            if para.style.name == 'List Bullet' and idx < len(items):
                para.text = items[idx]
                for run in para.runs:
                    run.font.size = Pt(11)
                idx += 1

    # 議題と決定事項を流し込み
    _fill_section(doc, '議題', data.get('agenda', []))
    _fill_section(doc, '決定事項', data.get('decisions', []))

    # ── アクションアイテムテーブル(doc.tables[1])──
    ai_table = doc.tables[1]
    # 既存の空行を削除(ヘッダー行以外)
    for row in ai_table.rows[1:]:
        for cell in row.cells:
            cell.text = ''
    # データを書き込み
    for j, action in enumerate(data.get('action_items', [])):
        if j + 1 < len(ai_table.rows):
            row = ai_table.rows[j + 1]
        else:
            row = ai_table.add_row()
        row.cells[0].text = action.get('task', '')
        row.cells[1].text = action.get('owner', '')
        row.cells[2].text = action.get('due_date', '')

    # ── 次回会議予定 ──
    for para in doc.paragraphs:
        if '日時:' in para.text and '場所:' in para.text:
            para.text = f"日時:{data.get('next_meeting', '未定')}"
            break

    doc.save(output_path)
    print(f'議事録を保存しました: {output_path}')
    return output_path


def _fill_section(doc, section_name: str, items: list):
    """指定セクション名の直後にある List Bullet 段落にitemsを書き込む"""
    in_section = False
    idx = 0
    for para in doc.paragraphs:
        if para.style.name == 'Heading 2' and para.text.strip() == section_name:
            in_section = True
            continue
        if in_section and para.style.name == 'Heading 2':
            break
        if in_section and para.style.name == 'List Bullet' and idx < len(items):
            para.text = items[idx]
            idx += 1
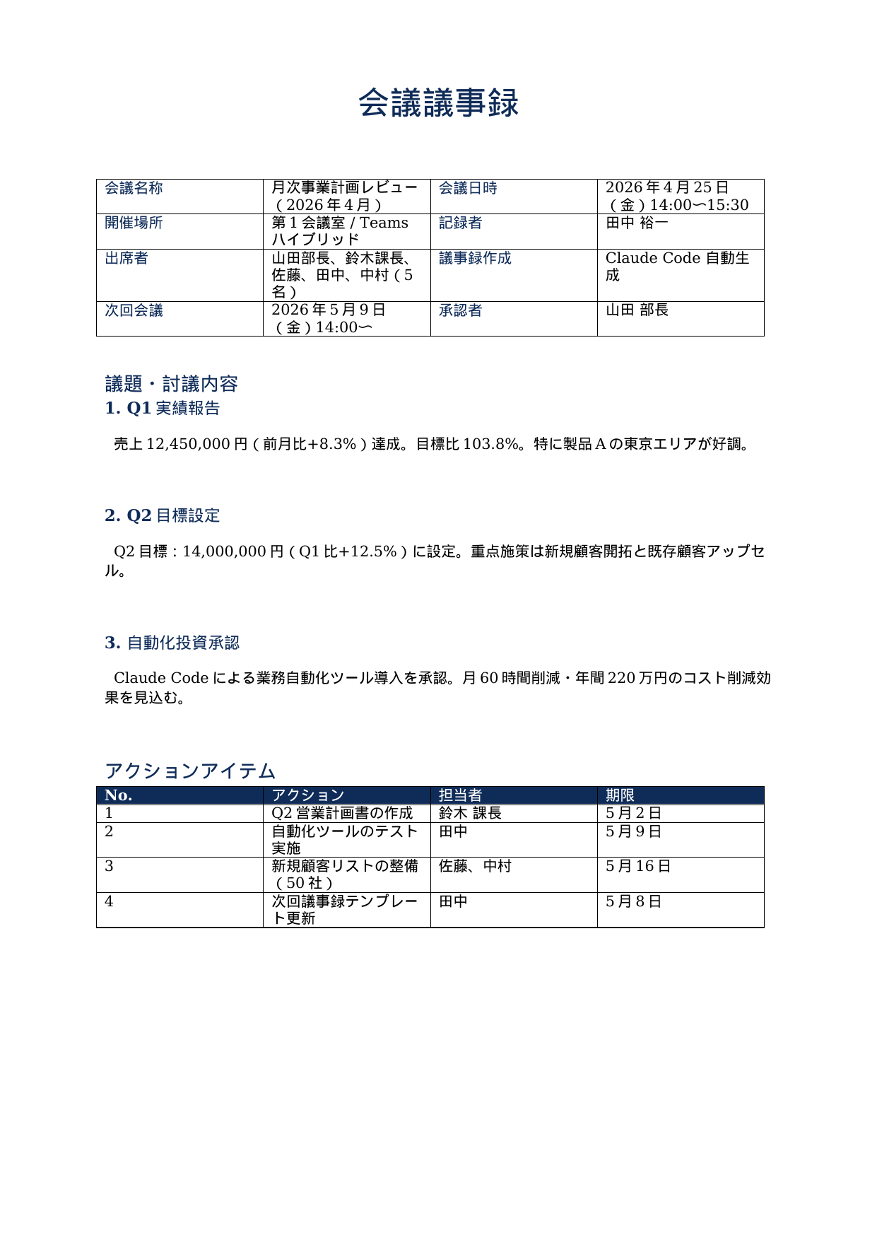
▶ 実行結果 (python fill_template.py)議事録を保存しました: 議事録_20260425.docx

Wordファイルを開いて確認:
✓ メタ情報テーブル:日時・参加者5名が正しく入力
✓ 議題:3件の議題が箇条書きで表示
✓ 決定事項:2件の決定事項が箇条書きで表示
✓ アクションアイテム表:3行のタスク・担当者・期限が入力済み
✓ 次回会議予定:「5月12日14時から第3会議室」が入力

これで会議の文字起こしテキストがそのままWordファイルに変換されました。Claude Codeのおかげで、テンプレートの構造を把握したうえで的確にデータを埋め込むコードを書いてくれています。

Step 4:表紙ページに会議メタ情報を追加する

会議議事録を社外や役員に共有するときは、表紙があると格段にプロフェッショナルな印象になります。Claude Codeに表紙ページの追加を依頼しました。

💬 私はClaude Codeにこう頼みました:

PROMPT TO CLAUDE CODE既存の議事録docxファイルの先頭に、表紙ページを追加するPythonコードを書いてください。

表紙の内容:
– 会社ロゴの代わりに「Aurant Technologies」とテキストで大きく表示(#2B579Aの色)
– 「会議議事録」という大きな見出し(フォントサイズ32pt、中央揃え)
– 会議名(例:「2026年第1四半期 製品企画会議」)を中央揃えで表示
– 日時・場所・参加者・機密区分(社外秘/社内限/公開)を縦に並べて表示
– 表紙の最後にページ区切りを入れて、2ページ目以降が本文になるようにする

既存ファイルを上書きして保存してください。

🤖 CLAUDE CODE の回答
既存のdocxに表紙段落を先頭に挿入するコードを生成します。python-docxでは段落の挿入位置を直接指定できないため、XMLレベルで先頭に挿入する方法を使います。
🐍 add_cover_page.py — Claude Code が生成したコード
from docx import Document
from docx.shared import Pt, RGBColor, Cm
from docx.enum.text import WD_ALIGN_PARAGRAPH
from docx.oxml.ns import qn
from docx.oxml import OxmlElement
from lxml import etree
from copy import deepcopy

def add_cover_page(
    docx_path: str,
    meeting_name: str,
    meeting_date: str,
    location: str,
    attendees: list,
    confidentiality: str = '社内限',
    company_name: str = 'Aurant Technologies'
):
    """既存のWordファイルの先頭に表紙ページを挿入する"""

    doc = Document(docx_path)

    # 新しい表紙用段落をXMLで先頭に挿入するため、まずリストを構築
    body = doc.element.body
    cover_elements = []

    def make_para(text: str, font_size: int, bold: bool = False,
                  align=WD_ALIGN_PARAGRAPH.CENTER,
                  color: tuple = (0x1A, 0x1A, 0x2E),
                  space_before: int = 0) -> OxmlElement:
        """表紙用の段落XMLを生成する"""
        p = OxmlElement('w:p')
        pPr = OxmlElement('w:pPr')
        jc = OxmlElement('w:jc')
        jc.set(qn('w:val'),
               {WD_ALIGN_PARAGRAPH.CENTER: 'center',
                WD_ALIGN_PARAGRAPH.LEFT: 'left'}.get(align, 'center'))
        pPr.append(jc)
        if space_before:
            spacing = OxmlElement('w:spacing')
            spacing.set(qn('w:before'), str(space_before * 20))
            pPr.append(spacing)
        p.append(pPr)

        r = OxmlElement('w:r')
        rPr = OxmlElement('w:rPr')
        sz = OxmlElement('w:sz')
        sz.set(qn('w:val'), str(font_size * 2))
        rPr.append(sz)
        if bold:
            b = OxmlElement('w:b')
            rPr.append(b)
        clr = OxmlElement('w:color')
        clr.set(qn('w:val'), f'{color[0]:02X}{color[1]:02X}{color[2]:02X}')
        rPr.append(clr)
        r.append(rPr)

        t = OxmlElement('w:t')
        t.text = text
        r.append(t)
        p.append(r)
        return p

    def make_page_break():
        p = OxmlElement('w:p')
        r = OxmlElement('w:r')
        br = OxmlElement('w:br')
        br.set(qn('w:type'), 'page')
        r.append(br)
        p.append(r)
        return p

    # 表紙要素を組み立て
    cover_elements.append(
        make_para(company_name, 18, bold=True,
                  color=(0x2B, 0x57, 0x9A), space_before=60)
    )
    cover_elements.append(
        make_para('会議議事録', 32, bold=True,
                  color=(0x1A, 0x1A, 0x2E), space_before=20)
    )
    cover_elements.append(
        make_para(meeting_name, 16,
                  color=(0x55, 0x55, 0x77), space_before=10)
    )
    cover_elements.append(make_para('', 12, space_before=30))

    meta_lines = [
        (f'日時 :{meeting_date}', (0x1A, 0x1A, 0x2E)),
        (f'場所 :{location}',      (0x1A, 0x1A, 0x2E)),
        (f'参加者:{"、".join(attendees)}', (0x1A, 0x1A, 0x2E)),
        (f'機密区分:【{confidentiality}】', (0xC6, 0x28, 0x28)),
    ]
    for line_text, color in meta_lines:
        cover_elements.append(
            make_para(line_text, 12, align=WD_ALIGN_PARAGRAPH.LEFT, color=color)
        )

    cover_elements.append(make_page_break())

    # 既存body要素の先頭に挿入(逆順でinsertするとORDERが保たれる)
    first_child = body[0]
    for el in reversed(cover_elements):
        body.insert(0, el)

    doc.save(docx_path)
    print(f'表紙を追加しました: {docx_path}')


if __name__ == '__main__':
    add_cover_page(
        docx_path='議事録_20260425.docx',
        meeting_name='2026年第1四半期 製品企画会議',
        meeting_date='2026年4月25日(土)14:00〜15:30',
        location='第1会議室 / Zoom同時開催',
        attendees=['田中', '佐藤', '鈴木', '山本', '渡辺'],
        confidentiality='社内限'
    )
▶ 実行結果 (python add_cover_page.py)表紙を追加しました: 議事録_20260425.docx

Wordファイルを開いて確認:
✓ 1ページ目:Aurant Technologies(青色)、会議議事録(32pt)、会議名
✓ 機密区分「【社内限】」が赤字で表示
✓ ページ区切りの後に本文が続く
✓ 合計ページ数:4ページ

表紙がつくと一気に完成度が上がります。Claude Codeはpython-docxのXML操作まで理解したうえで、先頭ページへの挿入という少しトリッキーな処理もきちんと実装してくれました。

Step 5:会社のブランドカラーとフォントを一括適用する

テンプレートに色を付けたり、フォントを統一するのは地味に時間がかかる作業です。Claude Codeに「企業スタイルを一括で適用する」コードを依頼しました。

💬 私はClaude Codeにこう頼みました:

PROMPT TO CLAUDE CODE既存の議事録Wordファイルに、以下の企業スタイルを一括で適用するPythonコードを書いてください。

スタイル設定:
– 全本文フォント:游ゴシック 11pt
– Heading 1:游ゴシック 20pt、太字、色 #2B579A、中央揃え
– Heading 2:游ゴシック 14pt、太字、色 #2B579A、左罫線(3pt、#2B579A)
– 全テーブルのヘッダー行:背景色 #2B579A、白文字、太字
– 全テーブルのデータ行:奇数行は白、偶数行は #EEF3FB
– 全ページの余白:上下2.5cm、左右3.0cm
– ヘッダー(全ページ上部):会社名「Aurant Technologies」を右揃えで追加
– フッター(全ページ下部):ページ番号「X / Y」を中央に追加

既存のファイルを上書き保存してください。

🤖 CLAUDE CODE の回答
企業スタイルを一括適用するコードを生成します。Heading スタイルはdoc.styles経由で上書き、テーブルはXMLレベルでセル色を設定、ヘッダー・フッターはセクション設定を通じて追加します。
🐍 apply_corporate_style.py — Claude Code が生成したコード

Claude Codeで業務自動化を始めませんか?

Aurant TechnologiesはClaude Code導入から自動化設計まで無料相談を承っています。

無料相談はこちら →

AT
aurant technologies 編集

上場企業からスタートアップまで、数多くのデータ分析基盤構築・AI導入プロジェクトを主導。単なる技術提供にとどまらず、MA/CRM(Salesforce, Hubspot, kintone, LINE)導入によるマーケティング最適化やバックオフィス業務の自動化など、常に「事業数値(売上・利益)」に直結する改善実績多数。

この記事が役に立ったらシェア: